成人漫画

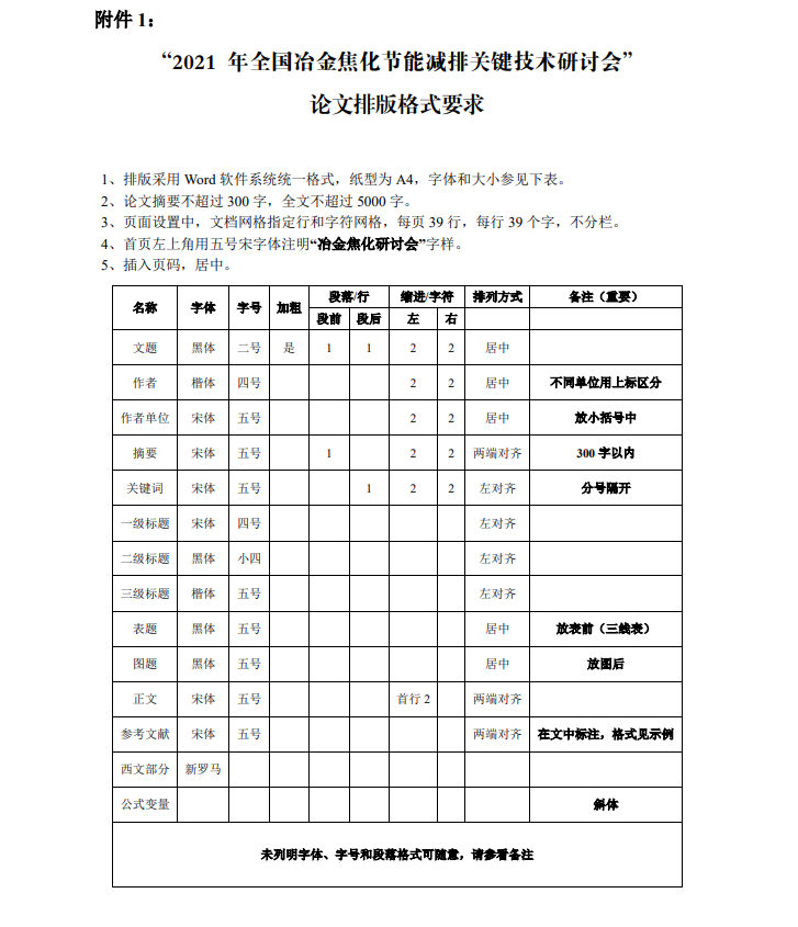
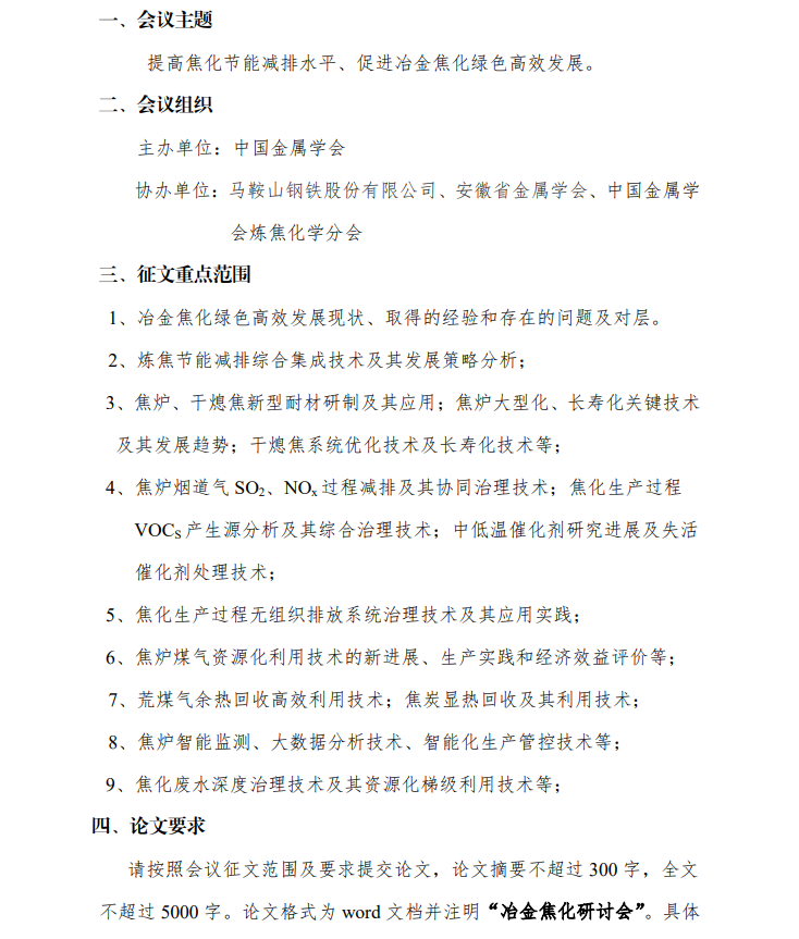
关于召开“2021年全国冶金焦化节能减排关键技术研讨会”的征文通知
发表日期:2021-04-13 12  阅览次数:471  编辑:




版权所有:成人漫画 - 成人漫画全彩禁漫天堂在线阅读 | 联系邮箱:[email protected] | 联系电话:029-82203408 地址:西安市碑林区雁塔路中段13号 710055